RESEARCH PAPER
Figure from article: miR-483-5p promotes uterine...
 
KEYWORDS
TOPICS
ABSTRACT
Introduction and objective:
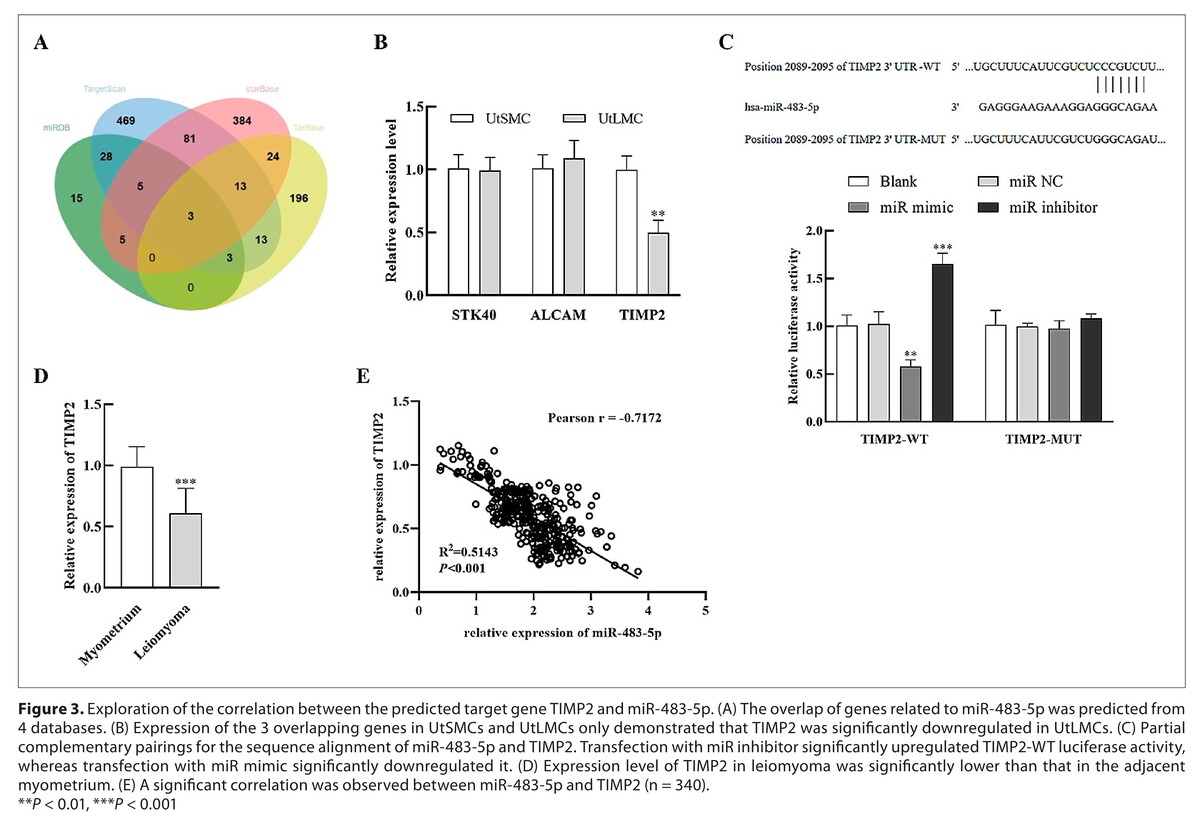
Uterine leiomyoma (UL) is a prevalent tumour of the female reproductive system which is poorly understood in terms of pathogenesis, and treatment options are limited. MicroRNAs (miRNAs) have been identified as being associated with tumorigenesis. The aim of the study is to elucide the function of miR-483-5p in promoting UL progression by targeting TIMP metallopeptidase inhibitor 2 (TIMP2) and its underlying molecular mechanisms.

Material and methods:
The study included 340 patients with UL. The expression level of miR-483-5p was measured using quantitative real-time PCR (qPCR). Following knockdown of miR-483-5p in uterine leiomyoma cells (UtLMCs), cell proliferation, migration, and apoptosis were assessed using CCK-8, Transwell, and flow cytometry assays. Subsequently, bioinformatics analysis and luciferase reporter gene detection identified the target of miR-483-5p.

Results:
Compared to the adjacent myometrium, miR-483-5p was upregulated in UL tissues. Experiments revealed that miR-483-5p expression levels were increased in UtLMCs. It was determined that TIMP2 is the direct target of miR-483-5p. Furthermore, miR-483-5p significantly promoted the proliferation and migration of UtLMCs, and inhibited their apoptosis by targeting TIMP2.

Conclusions:
Collectively, these findings reveal the molecular mechanism by which miR-483-5p negatively regulates TIMP2 to promote UL development, providing new insights for the targeted therapy of UL.
REFERENCES (46)
1.
Sparić R, Andjić M, Babović I, et al. Molecular Insights in Uterine Leiomyosarcoma: A Systematic Review. Int J Mol Sci. 2022;23(17):9728. http://doi.org/10.3390/ijms231....
 
2.
Carbajo-García MC, Juarez-Barber E, Segura-Benítez M, et al. H3K4me3 mediates uterine leiomyoma pathogenesis via neuronal processes, synapsis components, proliferation, and Wnt/β-catenin and TGF-β pathways. Reprod Biol Endocrinol. 2023;21(1):9. http://doi.org/10.1186/s129580....
 
3.
Meng F, Ji Y, Chen X, et al. An integrative analysis of an lncRNA-mRNA competing endogenous RNA network to identify functional lncRNAs in uterine leiomyomas with RNA sequencing. Front Genet. 2022;13:1053845. http://doi.org/10.3389/fgene.2....
 
4.
Munro MG, Tchaikovski SN, Murji A. The epidemiology and pathogenesis of uterine fibroids. Int J Gynaecol Obstet. 2025;171(3):1029–45. http://doi.org/10.1002/ijgo.70....
 
5.
Lulseged BA, Ramaiyer MS, Michel R, et al. The Role of Nanomedicine in Benign Gynecologic Disorders. Molecules. 2024;29(9):2095. http://doi.org/10.3390/molecul....
 
6.
Cheng L-C, Li H-Y, Gong Q-Q, et al. Global, regional, and national burden of uterine fibroids in the last 30 years: Estimates from the 1990 to 2019 Global Burden of Disease Study. Front Med. 2022;9:1003605. http://doi.org/10.3389/fmed.20....
 
7.
Donnez J, Taylor HS, Marcellin L, Dolmans MM. Uterine fibroid-related infertility: mechanisms and management. Fertil Steril. 2024;122(1):31–9. http://doi.org/10.1016/j.fertn....
 
8.
Koltsova AS, Efimova OA, Pendina AA. A View on Uterine Leiomyoma Genesis through the Prism of Genetic, Epigenetic and Cellular Heterogeneity. Int J Mol Sci. 2023;24(6):5752. http://doi.org/10.3390/ijms240....
 
9.
Yang Q, Ciebiera M, Bariani MV, et al. Comprehensive Review of Uterine Fibroids: Developmental Origin, Pathogenesis, and Treatment. Endocr Rev. 2022;43(4):678–719. http://doi.org/10.1210/endrev/....
 
10.
Ramaiyer MS, Saad E, Kurt I, Borahay MA. Genetic Mechanisms Driving Uterine Leiomyoma Pathobiology, Epidemiology, and Treatment. Genes (Basel). 2024;15(5):558. http://doi.org/10.3390/genes15....
 
11.
Singh S, Kumar P, Kavita, et al. Contemporary approaches in the management of uterine leiomyomas. Eur J Obstet Gynecol Reprod Biol. 2023;287:195–210. http://doi.org/10.1016/j.ejogr....
 
12.
Ciebiera M, Kociuba J, Ali M, et al. Uterine fibroids: current research on novel drug targets and innovative therapeutic strategies. Expert Opin Ther Targets. 2024;28(8):669–87. http://doi.org/10.1080/1472822....
 
13.
Tulandi T, Mocanu E, Purandare N, et al. Gynecologic surgery for benign disease: Preserving reproductive potential. Int J Gynaecol Obstet. 2025;171(3):1022–8. http://doi.org/10.1002/ijgo.70....
 
14.
Naeli P, Winter T, Hackett AP, et al. The intricate balance between microRNA-induced mRNA decay and translational repression. FEBS J. 2023;290(10):2508–24. http://doi.org/10.1111/febs.16....
 
15.
Boos D, Chuang TD, Khorram O. The Roles of Non-Coding RNAs in the Pathogenesis of Uterine Fibroids. Cells. 2025;14(16):1290. http://doi.org/10.3390/cells14....
 
16.
Rac M. Synthesis and Regulation of miRNA, Its Role in Oncogenesis, and Its Association with Colorectal Cancer Progression, Diagnosis, and Prognosis. Diagnostics (Basel). 2024;14(13):1450.
 
17.
Ciebiera M, Wlodarczyk M, Zgliczynski S, et al. The Role of miRNA and Related Pathways in Pathophysiology of Uterine Fibroids-From Bench to Bedside. Int J Mol Sci. 2020;21(8):3016. http://doi.org/10.3390/ijms210....
 
18.
Saxena S, Volpe MC, Agostinis C, et al. Anti-miRNA therapeutics for uterine fibroids. Biomed Pharmacother. 2025;185:117946. http://doi.org/10.1016/j.bioph....
 
19.
Zhang M, Li J, Tai G, et al. Overexpression of miR-483-5p predicts venous thrombo-embolism onset in patients with lung cancer especially in high BMI cases. Acta Biochim Pol. 2023;70(2):247–52. http://doi.org/10.18388/abp.20....
 
20.
Wang XG, Zhu YW, Wang T, et al. MiR-483-5p downregulation contributed to cell proliferation, metastasis, and inflammation of clear cell renal cell carcinoma. Kaohsiung J Med Sci. 2021;37(3):192–9. http://doi.org/10.1002/kjm2.12....
 
21.
Niture S, Gadi S, Qi Q, et al. MicroRNA-483-5p Inhibits Hepatocellular Carcinoma Cell Proliferation, Cell Steatosis, and Fibrosis by Targeting PPARα and TIMP2. Cancers (Basel). 2023;15(6):1715. http://doi.org/10.3390/cancers....
 
22.
Bulun SE, Yin P, Wei J, et al. Uterine Fibroids. Physiol Rev. 2025;105(4):1947–88. http://doi.org/10.1152/physrev....
 
23.
Yang Q, Al-Hendy A. Update on the Role and Regulatory Mechanism of Extracellular Matrix in the Pathogenesis of Uterine Fibroids. Int J Mol Sci. 2023;24(6):5778. http://doi.org/10.3390/ijms240....
 
24.
Gu J, Wang M, Wang X, et al. Exosomal miR-483-5p in Bone Marrow Mesenchymal Stem Cells Promotes Malignant Progression of Multiple Myeloma by Targeting TIMP2. Front Cell Dev Biol. 2022;10:862524. http://doi.org/10.3389/fcell.2....
 
25.
McGeary SE, Lin KS, Shi CY, et al. The biochemical basis of microRNA targeting efficacy. Science. 2019;366(6472):eaav1741. http://doi.org/10.1126/science....
 
26.
Chen Y, Wang X. miRDB: an online database for prediction of functional microRNA targets. Nucleic Acids Res. 2020;48(D1):D127–D31. http://doi.org/10.1093/nar/gkz....
 
27.
Li JH, Liu S, Zhou H, et al. starBase v2.0: decoding miRNA-ceRNA, miRNA-ncRNA and protein-RNA interaction networks from large-scale CLIP-Seq data. Nucleic Acids Res. 2014;42(Database issue):D92–7. http://doi.org/10.1093/nar/gkt....
 
28.
Skoufos G, Kakoulidis P, Tastsoglou S, et al. TarBase-v9.0 extends experimentally supported miRNA-gene interactions to cell-types and virally encoded miRNAs. Nucleic Acids Res. 2024;52(D1):D304–D10. http://doi.org/10.1093/nar/gka....
 
29.
Stewart EA, Nowak RA. Uterine Fibroids: Hiding in Plain Sight. Physiology (Bethesda). 2022;37(1):16–27. http://doi.org/10.1152/physiol....
 
30.
Vlachostergios PJ, Evmorfopoulos K, Zachos I, et al. Non-Invasive miRNA Profiling for Differential Diagnosis and Prognostic Stratification of Testicular Germ Cell Tumors. Genes (Basel). 2024;15(12):1649. http://doi.org/10.3390/genes15....
 
31.
Gallo W, Ottosson F, Kennbäck C, et al. Replication study reveals miR-483-5p as an important target in prevention of cardiometabolic disease. BMC Cardiovasc Disord. 2021;21(1):162. http://doi.org/10.1186/s12872-....
 
32.
Chen W, Wu C, Li Y, et al. Mir-483-5p-mediated activating of IGF2/H19 enhancer up-regulates IGF2/H19 expression via chromatin loops to promote the malignant progression of hepatocellular carcinoma. Mol Cancer. 2025;24(1):10. http://doi.org/10.1186/s12943-....
 
33.
Chen Y, Wang H, Zhu S, Lan X. miR-483-5p promotes esophageal cancer progression by targeting KCNQ1. Biochem Biophys Res Commun. 2020;531(4):615–21. http://doi.org/10.1016/j.bbrc.....
 
34.
Rattanapan Y, Korkiatsakul V, Kongruang A, et al. High Expression of miR-483-5p Predicts Chemotherapy Resistance in Epithelial Ovarian Cancer. Microrna. 2021;10(1):51–7. http://doi.org/10.2174/2211536....
 
35.
Jung BK, Song H, Shin H, et al. Exosomal miRNA-21 from Toxoplasma gondii-infected microglial cells induces the growth of U87 glioma cells by inhibiting tumor suppressor genes. Sci Rep. 2022;12(1):16450. http://doi.org/10.1038/s41598-....
 
36.
Chang J, Li H, Zhu Z, et al. microRNA-21-5p from M2 macrophage-derived extracellular vesicles promotes the differentiation and activity of pancreatic cancer stem cells by mediating KLF3. Cell Biol Toxicol. 2022;38(4):577–90. http://doi.org/10.1007/s10565-....
 
37.
Cardozo ER, Foster R, Karmon AE, et al. MicroRNA 21a-5p overexpression impacts mediators of extracellular matrix formation in uterine leiomyoma. Reprod Biol Endocrinol. 2018;16(1):46. http://doi.org/10.1186/s12958-....
 
38.
Huang D, Xue H, Shao W, et al. Inhibiting effect of miR-29 on proliferation and migration of uterine leiomyoma via the STAT3 signaling pathway. Aging (Albany NY). 2022;14(3):1307–20. http://doi.org/10.18632/aging.....
 
39.
Wang F, Zhang X, Zhong X, et al. Effect of miR-483-5p on apoptosis of lung cancer cells through targeting of RBM5. Int J Clin Exp Pathol. 2018;11(6):3147–56.
 
40.
Zhao W, Zhao Y, Chen L, et al. Effects of miRNA-199a-5p on cell proliferation and apoptosis of uterine leiomyoma by targeting MED12. Open Med (Wars). 2022;17(1):151–9. http://doi.org/10.1515/med-202....
 
41.
Ferreira AC, Hemmer BM, Philippi SM, et al. Neuronal TIMP2 regulates hippocampus-dependent plasticity and extracellular matrix complexity. Mol Psychiatry. 2023;28(9):3943–54. http://doi.org/10.1038/s41380-....
 
42.
Stetler-Stevenson WG. The Continuing Saga of Tissue Inhibitor of Metalloproteinase 2: Emerging Roles in Tissue Homeostasis and Cancer Progression. Am J Pathol. 2023;193(10):1336–52. http://doi.org/10.1016/j.ajpat....
 
43.
Miao R, Qi C, Fu Y, et al. Silencing of circARHGAP12 inhibits the progression of atherosclerosis via miR-630/EZH2/TIMP2 signal axis. J Cell Physiol. 2022;237(1):1057–69. http://doi.org/10.1002/jcp.305....
 
44.
Gobin E, Bagwell K, Wagner J, et al. A pan-cancer perspective of matrix metalloproteases (MMP) gene expression profile and their diagnostic/prognostic potential. BMC Cancer. 2019;19(1):581. http://doi.org/10.1186/s12885-....
 
45.
Dolmans MM, Petraglia F, Catherino WH, et al. Pathogenesis of uterine fibroids: current understanding and future directions. Fertil Steril. 2024;122(1):6–11. http://doi.org/10.1016/j.fertn....
 
46.
Harmon QE, Patchel S, Denslow S, et al. Body Mass Index and Uterine Fibroid Development: A Prospective Study. J Clin Endocrinol Metab. 2024;109(11):e2016-e23. http://doi.org/10.1210/clinem/....
 
eISSN:1898-2263
ISSN:1232-1966
Journals System - logo
Scroll to top